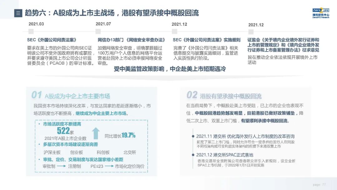
站内搜索
2021年中国股权投资市场全景报告
发布日期:2022年02月22日 点击率:2145
2021年,我国股权投资市场整体表现活跃,募投总额均打破历史记录。其中,募资金额为2.21万亿,同比增长84.5%,市场扩容的同时,募资结构两极化趋势也愈发显著;投资金额为1.42万亿元,同比增长60.4%,投资活动在疫情防控常态化后空前活跃,在完成并补足疫情初期被延迟部分投资的同时,也开启了行业和技术更迭大背景下的新一轮投资热潮,行业分布具有鲜明的时代特征;退出案例数共4,532笔,同比上升18.0%,被投企业IPO占比接近7成,注册制改革持续推进和北交所开市是拉动中国股权投资市场退出案例数增加的主要原因。

